“2025中国顶尖舞者成长计划”开始报名啦!
发布时间:2025-03-18 14:38
来源:市文联
浏览次数:
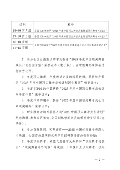
由中国舞蹈家协会主办,中国文联舞蹈艺术中心承办的青少年舞蹈人才培养项目“中国顶尖舞者成长计划”,自2021年推出以来已举办四届,在舞蹈界产生了深远影响。“2025中国顶尖舞者成长计划”现已全面启动,为积极响应中国舞蹈家协会的号召,推动南京舞蹈艺术繁荣发展,南京市舞协现转发《中国舞蹈家协会<关于实施2025中国顶尖舞者成长计划的通知>》。全文如下:










“中国顶尖舞者成长计划”是舞蹈技艺的巅峰对决,也是展现南京舞者风采、提升舞蹈艺术水平的绝佳平台。希望全市各舞蹈院校、专业院团、舞蹈培训机构以及广大舞蹈爱好者高度重视此次活动,积极筹备,以饱满的热情和精湛的技艺,在“顶尖之夜”的璀璨舞台上绽放南京舞蹈的无限光芒。